近日,我院测绘遥感信息系袁林果教授领衔的卫星大地测量团队博士生杨鑫春、万祥禹在GRACE/GRACE-FO陆地水储量变化重构方向取得新进展,研究成果在水文水资源领域国际顶级期刊Water Resources Research和Journal of Hydrology上发表,其中博士生杨鑫春在Water Resources Research和Journal of Hydrology分别发表一篇学术论文,博士生万祥禹在Journal of Hydrology发表一篇学术论文。
题为“A Two-Step Linear Model to Fill the Data Gap Between GRACE and GRACE-FO Terrestrial Water Storage Anomalies”的研究论文发表在国际权威学术期刊Water Resources Research上,题为“Reconstruction of continuous GRACE/GRACE-FO terrestrial water storage anomalies based on time series decomposition”和“Evaluating different predictive strategies for filling the global GRACE/-FO terrestrial water storage anomalies gap”的研究论文发表在国际权威学术期刊Journal of Hydrology上。Water Resource Research杂志是美国地球物理联合会(AGU)旗下的旗舰刊物,创刊于1965年,是水文水资源方向的国际顶级期刊,在相关领域具有广泛学术影响和良好声誉,中科院分区为一区Top,最新影响因子5.4。Journal of Hydrology杂志是全球知名出版巨头爱思唯尔公司(Elsevier)旗下的重要刊物,创刊于1963年,是水文水资源水文学领域历史最悠久、最有影响力的国际期刊之一,深受各国水文学及相关领域科学工作者的重视,中科院分区为一区Top,最新影响因子6.4。
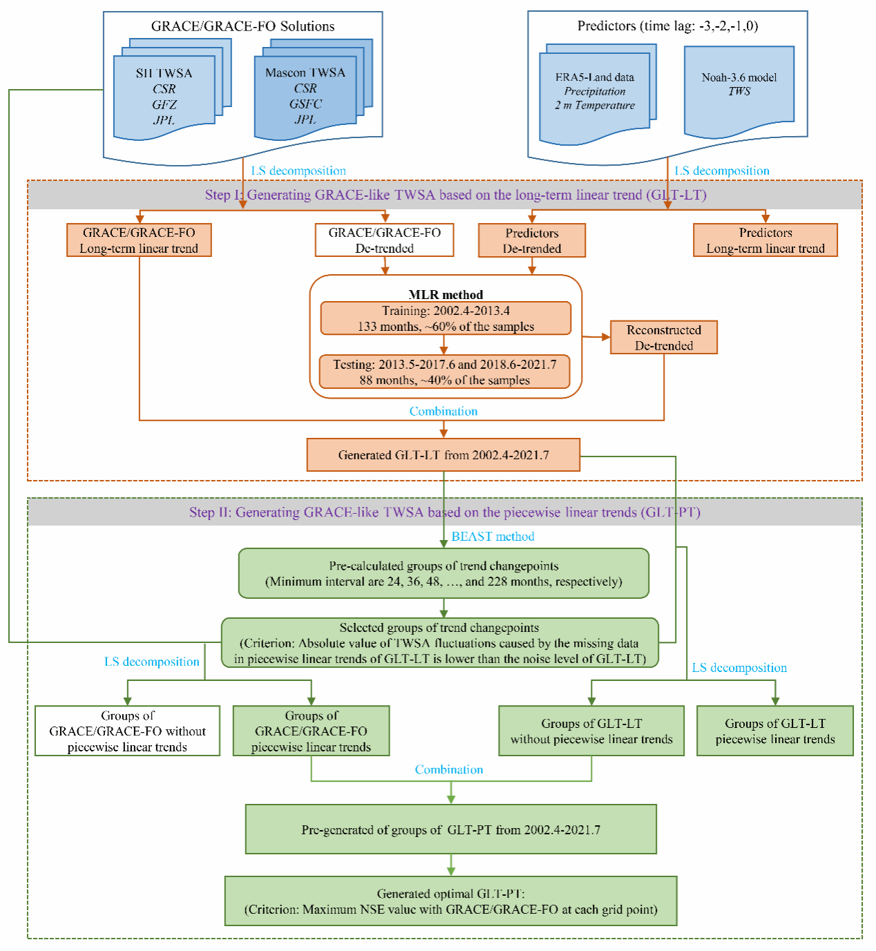
自2002年4月以来,重力恢复和气候实验卫星GRACE以及其继任者卫星GRACE-FO以前所未有的精度和时空分辨率提供全球陆地水储量变化,极大地提高了人类对水资源时空分布和变化特征的认识,积极地促进了我们对水资源的合理开发、利用和管理,同时也为水文学研究开辟了全新的道路,开辟了水文大地测量研究的新方向。然而两代GRACE卫星之间的任务时间差导致其发布的数据存在11个月空缺。这些数据空缺打破了GRACE/GRACE-FO卫星监测陆地水储量变化的连续性,极大地限制了他们的进一步应用。基于这一科学问题,研究团队创新地提出了一种利用双步线性模型重构GRACE/GRACE-FO陆地水储量变化的新方法(图1),解决了GRACE与GRACE-FO系统间的11个月数据空缺无法实现对陆地水储量变化的连续性监测问题(图2)。与已有的重构方法相比,该方法的实现更为简单、性能更加稳健,其对应的重构数据质量更加优越、可靠(图3)。研究成果还提供了六种不同的全球GRACE/GRACE-FO陆地水储量变化重构产品集,满足了水文学研究对多种连续陆地水储量变化产品的需求。

图 1 . 利用双步线性模型重构GRACE/GRACE-FO陆地水储量变化流程图

图 2 . 原始的GRACE/GRACE-FO数据和重构数据在全球10个代表性流域的时间序列

图 3 . 本研究重构结果与前人重构结果的性能对比
游为副教授为三篇论文的通讯作者,西南交通大学地球科学与环境工程拉斯维加斯娱乐城
为第一完成单位,合作者包括澳大利亚气象局田思园研究员、德国波恩大学大地测量与地球空间信息研究所Jürgen Kusche教授、李夫鹏博士后和中山大学测绘科学与技术拉斯维加斯娱乐城
姜中山副教授。该研究成果得到国家自然科学基金项目41974013和42174014的资助。
论文详细信息:
Yang, X., You, W.*, Tian, S., Jiang, Z., Wan, X. (2023). A two-step linear model to fill the data gap between GRACE and GRACE-FO terrestrial water storage anomalies. Water Resources Research. 2023, 59, e2022WR034139. //doi.org/10.1029/2022WR034139.
Yang, X.; Tian, S.; You, W.*; Jiang, Z. Reconstruction of continuous GRACE/GRACE-FO terrestrial water storage anomalies based on time series decomposition. Journal of Hydrology. 2021, 603, //doi.org/10.1016/j.jhydrol.2021.127018.
Wan, X.; You, W.*; Kusche, J.; Li, F.; Yang, X.; Fan, D.; Pu, L.; Jiang, Z. Evaluating different predictive strategies for filling the global GRACE/-FO terrestrial water storage anomalies gap. Journal of Hydrology. 2023, 626,
//doi.org/10.1016/j.jhydrol.2023.130216.